Stabilizovaný zdroj s lineární regulací napětí a proudu bez IO


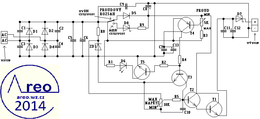
Tento zdroj má stabilizaci řešenou pomocí zenerovy diody. Proud snímá diodou D5, či na D8 a R9, na kterých snímá úbytek napětí v závislosti na proudu. Tranzistory T1 a T2 je nutno chladit. Chladič je nutno použít takový, aby byl schopen uchladit dostatečný výkon a v případě použití pouze jednoho je nutné předzesilovací tranzistor odizolovat. Tento zdroj je velice dobře uzpůsobitelný pro mnoho užití díky jednoduchosti. Maximální stabilizované napětí mění se zenerovou diodou ZD1. Maximální vstupní napětí v této konfiguraci zdroje je okolo 27V střídavých. Pro jeho snížení, vymění se ZD1 na nižší napětí, na požadované stabilizované napětí a přepočítá se R8, jenž se poté vymění. Zdroj nemá stabilizovaný proud a napětí také není kamenně stabilizované. Stabilizace je skutečně hrubá díky nedokonalé konstrukci zdroje. Že není stabilizovaný proud znamená, že při nastaveném omezení proudu se hodnota omezení proudu změní po změně napětí, což však není problém znovu nastavit, když se napětí nemění, proudové omezení drží hodnotu. D7 může být samozřejmě nahrazena MOSFETem pro nižší ztrátový výkon. Proud zvládne okolo 5 - 10 A, ale s více T1 paralelně. Dle obrázků byl jen testován, ale s jedním tímto tranzistorem a vhodným chladičem maximálně 2,4A konstantně. Tolik kondenzátorů je tam pro zastavení oscilace, poněvadž to bez nich velice rádo kmitá. Na obrázcích je na desce i jednoduchý regulátor napětí pro ventilátor s LM317 a trimrem. Má vlastní usměrňovač a není nijak připojen k hlavnímu zdroji. Tento zdroj ve schématu není, poněvadž je velice jednoduchý a dobře dohledatelný. Ještě upozorňuji, že na obrázcích ani u jednoho zdroje nemám filtrační kondenzátory po usměrnění, pár součástek přebývá a nějaké zas chybí a ten chladič rozhodně není příklad dostatečného chlazení!!! Na těch obrázcích to není tedy přesně dle schématu, poněvadž je to prototyp (nikde nakonec nevyužit). Na tomto obvodu jsem si postavil dva zdroje 0-30V a snad něco pod 1mA-6A a spolehlivě mi fungují. Mám na chladiči ventilátor a tepelnou bimetalovou pojistku 100°C jako ochranu například při zanesení ventilátoru.













V průběhu testování, nikoli finální verze: